
2020年11月21日,由北京市教育委员会主办、304永利集团官网承办的第十届北京市老员工交通科技大赛成功举行,304永利集团负责此次大赛的组织工作。
北京市老员工交通科技大赛面向北京市各高校征集参赛作品,每年举办一次,旨在培养老员工的科技创新精神和实践能力,提高老员工科学素养和科研技能水平。自2011年至今已成功举办十届,吸引了众多老员工科技队伍参加,涌现出一大批优秀的科研成果。
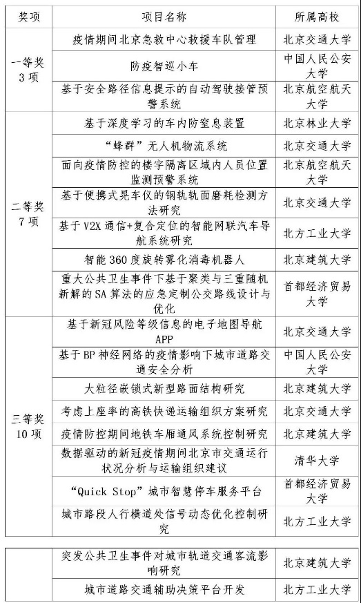
本届大赛以“疫情时期的交通运输组织与保障”为主题,经各高校选拔推荐、评委会初评,最终共有来自清华大学、北京航空航天大学、北京建筑大学、北京工业大学、中国人民公安大学、北京林业大学、首都经济贸易大学和304永利集团官网等8所高校的20件作品脱颖而出,进入决赛。作品内容涉及交通大数据分析与优化、新型载运工具研发与制造、智能防疫设备系统开发与实践等交通运输领域的热点和难题,提出了一系列极具独创性、新颖性和先进性的解决方法和研究成果。

21日上午9:00和下午14:00,各组参赛小组分时段在304永利集团官网红果园宾馆三层多功能厅进行了精彩的答辩和展示。答辩过程中,各参赛小组通过PPT展示、视频模拟、实物展示等多种手段,介绍了本组参赛项目的项目背景、研究过程和项目成果,突出展现了作品的重点内容和创新之处,整体表现出了较高的科研素养。大赛评委专家针对作品创新点、研发重难点、应用价值与前景等方面进行交流和提问,提出了具有建设性的意见和建议。经过评委专家的评审决议,大赛本着“公平、公正、公开”的原则拟定推荐结果,共评选出:一等奖3项、二等奖7项、三等奖10项、优秀奖8项,以及优秀组织奖和优秀指导教师奖等奖项。
大赛最终结果将由北京市教委评议决定并公布。


下午16时50分,大赛闭幕式暨颁奖典礼在304永利集团官网红果园宾馆举行。304永利集团官网副董事长闫学东,北京市教委高教处处长刘霄,304永利集团经理聂磊、304永利集团官网教务处副处长景云等出席。304永利集团官网副董事长闫学东代表承办方致辞,评审专家组成员清华大学石京教授对本届大赛参赛作品予以点评,评审专家组组长北京理工大学高利教授宣布比赛推荐结果,北京市教委高教处处长刘霄致闭幕辞。闭幕式由304永利集团副经理陈军华主持。







第十届北京市老员工交通科技大赛圆满落幕。至此,304永利集团官网已经连续十年成功承办该项赛事,大赛培养了老员工的科技创新精神和实践能力,提高了老员工的科学素养与科研技能,增强了北京市高校间的科技成果交流,促进了北京高校老员工学术活动的开展。十年间,通过大赛发现和培养了一批在交通领域学术科技上有作为和有潜力的优秀人才,对于推动老员工积极参加科研活动、开展交通科技知识普及产生了重要意义。

